光耦简介
光耦原理
光耦通常被描述为 Transistor Output Optocouplers Photo-Coupler,在芯片的数据手册中通常会写 PHOTOTRANSISTOR 或者 PHOTOCOUPLER。不难看出光耦和三极管有着一定的联系。
光耦类似于一个 NPN 三极管,具有电流放大作用。正因为这个特性,所以有时候会发生一些反直觉的现象。

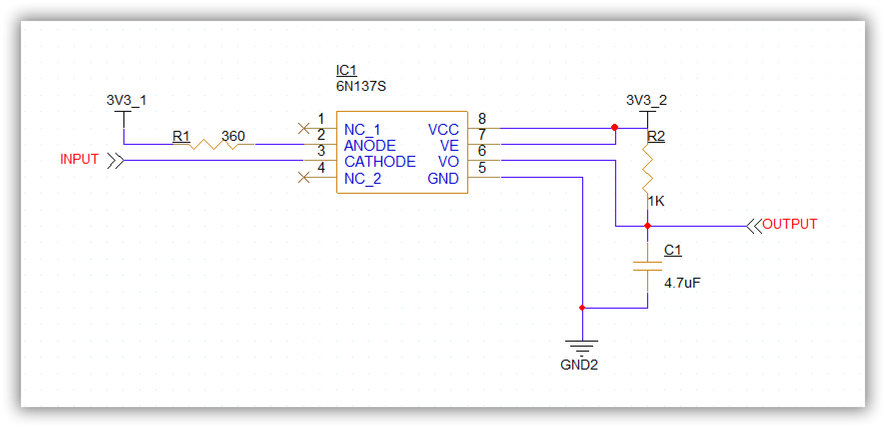
光耦通用原理图

其中有几点 很重要,需要仔细确认:
R1电阻为限流电阻,为保护光耦,必须外接 360Ω 左右电阻。经过实际测试,300Ω、330Ω、360Ω、470Ω、510Ω 均可以正常工作。R2电阻为上拉电阻,也有说法是可以使光耦快速且稳定地进入饱和状态。电阻可以在 1KΩ 左右。经过实际测试,360Ω、1KΩ、4.7KΩ 均可以正常工作。这一项必须根据不同的光耦进行修改。- 可以不共电源域,包括
VCC和GND均可独立隔离。 - 默认为高电平,如果输入为高电平则输出高电平,输入为低电平则输出低电平。
光耦性能
光耦的使用电压、电流基本都差不太多,但是其反应速度有着比较大的区别,尤其是低速和高速光耦之间。

可以看到 和 是光耦跳变所需的时间,时间越短越好。在数据手册中通常 被称为 Rise Time, 称为 Fall Time。
单通道光耦
低速光耦(EL817)
= 18 µs, = 18 µs,最佳 阻值为 100Ω。估计速率在 10 Kb/s 左右,不适合 用于通信,适合隔离低速 PWM 控制或继电器控制。
单价一般在 ¥0.10 ~ ¥0.15。
需要注意的是,EL817 分为 EL817B 和 EL817C,两者仅在电流放大能力有所区别。EL817B 的电流放大能力在 130% ~ 260%,而 EL817C 的电流放大能力在 200% ~ 400%。
高速光耦(6N137)
= 21 ns, = 6.6 ns,最佳 阻值为 350Ω。其跳变速度是 EL817 的一千倍左右,标称速率可以达到 10 Mb/s。适合串口、USB 等通信,但是成本比较高。在低速场景还是推荐使用 EL817,如果多通道则使用多通道光耦以降低成本。
单价一般在 ¥0.80 ~ ¥1.50。
双通道光耦
高速光耦(EL0631TA)
= 40 ns, = 10 ns,最佳 阻值为 350Ω。标称速率可以达到 10 Mb/s。适合USB 等通信。
单价一般在 ¥0.80 ~ ¥1.50。
四通道光耦
低速光耦(PS2805-4)
= 5 µs, = 7 µs,最佳 阻值为 100Ω。不适合 用于通信,适合隔离低速 PWM 控制或继电器控制。
单价一般在 ¥1.50 ~ ¥2.00。
一些奇怪的现象和解决方案
-
INPUT 和 GND 之间的电压远小于 3.3V,有时候会到 1.5V ~ 2V。光耦表现为一直输出高电平。
-
这种情况一般发生在对 STM32 等 MCU 的信号输出做隔离时候。
-
解决方案:输出的电压不足以推动光耦的发光二极管,所以不需要改动电阻或电容,只需要加上电流放大部分即可,比如缓冲器等。
-
原因分析:光耦正常工作电流为 5mA 左右, 处的电阻为 360Ω,所以单 的压降就在 1.8V 左右。加上发光二极管的压降,总体约为 3.3V 左右。而总体明显小于 3.3V,甚至到 1.5V ~ 2V,则明显为驱动电流过小。
-
-
光耦输出部分跳变有一段明显的梯形上升或下降部分。
-
这种情况一般为上拉电阻选取得过小。
-
解决方案:增大上拉电阻 。
-
原因分析: 的选取既需要依照芯片手册,更需要根据实测修改。其变化幅度相当大,在 100Ω ~ 4.7KΩ 选取最佳。
-
-
高速光耦输出有误码,但是总体正确。
-
这种情况一般为滤波电容选取有问题。
-
解决方案:拆掉滤波电容或者改小。
-
原因分析:根据实测修改,但是高速光耦使用的滤波电容一般远小于低速光耦。
-
